建信基金管理有限责任公司关于建信港股通恒生中国企业交易型开放式指数证券投资基金基金份额持有人大会表决结果暨决议生效的公告
| ||
| ||
| ||
|
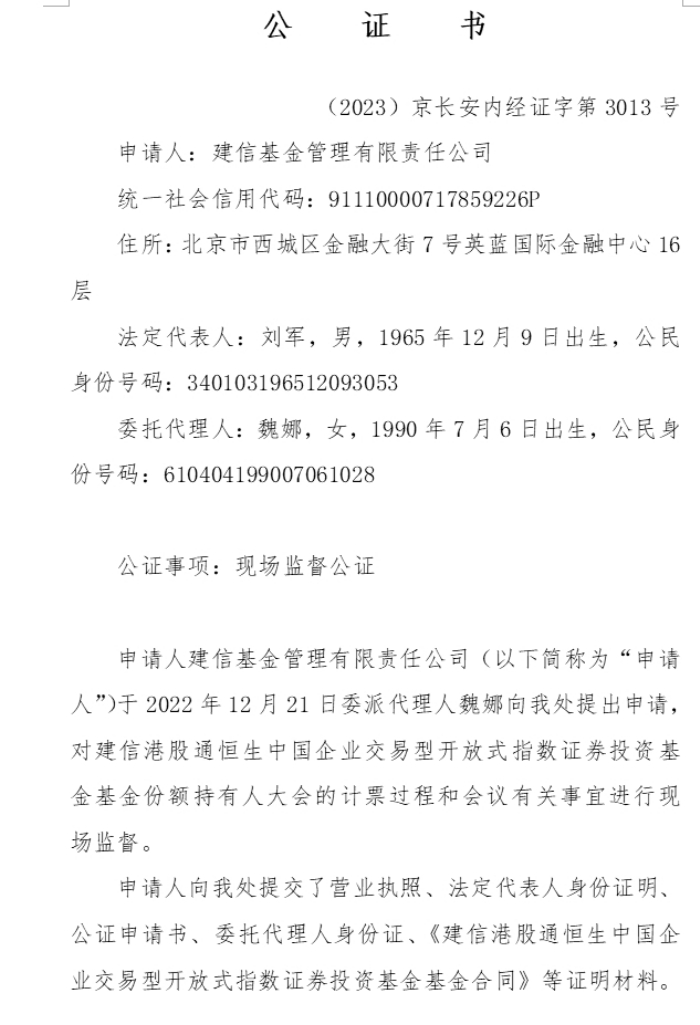
依据《中华人民共和国证券投资基金法》、《公开募集证券投资基金运作管理办法》等法律法规的规定以及《建信港股通恒生中国企业交易型开放式指数证券投资基金基金合同》(以下简称“《基金合同》”)的有关约定,现将建信港股通恒生中国企业交易型开放式指数证券投资基金(以下简称“本基金”)基金份额持有人大会的决议及相关事项公告如下。
一、建信港股通恒生中国企业交易型开放式指数证券投资基金基金份额持有人大会会议情况
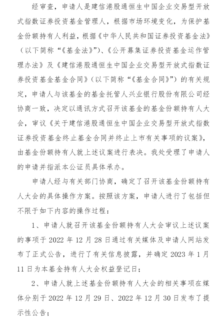
本基金以通讯开会方式召开了基金份额持有人大会,大会表决投票时间2022年12月28日至2023年1月31日17:00时止,权益登记日为2023年1月11日。2023年2月1日,在本基金的基金托管人兴业银行股份有限公司授权代表的监督下,本基金管理人对本次大会表决进行了计票,上海市通力律师事务所对计票过程进行了见证,北京市长安公证处对计票过程及结果进行了公证。计票结果如下:
本次基金份额持有人大会中,权益登记日基金总份额为62,746,732.00份,参加会议的基金份额持有人所代表的本基金份额为32,434,565.00份,占权益登记日基金总份额的51.69%,符合法定召开持有人大会的条件,符合《中华人民共和国证券投资基金法》、《公开募集证券投资基金运作管理办法》和《基金合同》的有关规定。
大会审议了《关于建信港股通恒生中国企业交易型开放式指数证券投资基金终止基金合同并终止上市有关事项的议案》(以下简称“本次大会议案”),并由参加本次大会的基金份额持有人对本次会议议案进行表决,本次大会的表决结果如下:
同意票所代表的基金份额为32,434,565.00份,占出席会议的基金份额持有人所代表的基金份额总数的100%;反对票所代表的基金份额为0份,占出席会议的基金份额持有人所代表的基金份额总数的0.00%;弃权票所代表的基金份额为0.00份,占出席会议的基金份额持有人所代表的基金份额总数的0.00%。以上表决情况达到参加本次大会的基金份额持有人所持表决权的三分之二以上(含三分之二),符合《中华人民共和国证券投资基金法》、《公开募集证券投资基金运作管理办法》和《基金合同》的有关规定,《关于建信港股通恒生中国企业交易型开放式指数证券投资基金终止基金合同并终止上市有关事项的议案》获得通过,该决议自2023年2月1日起生效。
本次基金份额持有人大会的公证费12000.00元,律师费25000.00元,合计37000.00元,考虑到本基金清算的实际情况,从保护基金份额持有人利益角度出发,本基金的清算费用将由基金管理人代为支付。
二、建信港股通恒生中国企业交易型开放式指数证券投资基金基金份额持有人大会决议的生效
根据《公开募集证券投资基金运作管理办法》的规定,基金份额持有人大会决定的事项自表决通过之日起生效。建信港股通恒生中国企业交易型开放式指数证券投资基金基金份额持有人大会于2023年2月1日表决通过了《关于建信港股通恒生中国企业交易型开放式指数证券投资基金终止基金合同并终止上市有关事项的议案》,本次大会决议自该日起生效。基金管理人将自该日起五日内将表决通过的事项报中国证监会备案。
三、关于《基金合同》终止的后续安排
本次基金份额持有人大会决议生效后,根据基金份额持有人大会通过的议案及相关说明,基金管理人将依据上海证券交易所的业务规定申请本基金终止上市等业务。本基金于计票日(即2023年2月1日)当日开市起停牌且不再恢复,自该日起,本基金暂停申购、赎回业务且不再恢复。本基金于2023年2月2日进入清算程序。基金管理人将按照《基金合同》的约定,组织成立基金财产清算小组履行基金财产清算程序,并将清算结果及时予以公告。
四、备查文件
1、《关于召开建信港股通恒生中国企业交易型开放式指数证券投资基金基金份额持有人大会(通讯方式)的公告》
2、《关于召开建信港股通恒生中国企业交易型开放式指数证券投资基金基金份额持有人大会(通讯方式)的第一次提示性公告》
3、《关于召开建信港股通恒生中国企业交易型开放式指数证券投资基金基金份额持有人大会(通讯方式)的第二次提示性公告》
4、北京市长安公证处出具的《公证书》
特此公告。
建信基金管理有限责任公司
2023年2月2日





