国新国证鑫颐中短债债券型证券投资基金
基金份额持有人大会表决结果暨决议生效的
公告
| ||
| ||
|
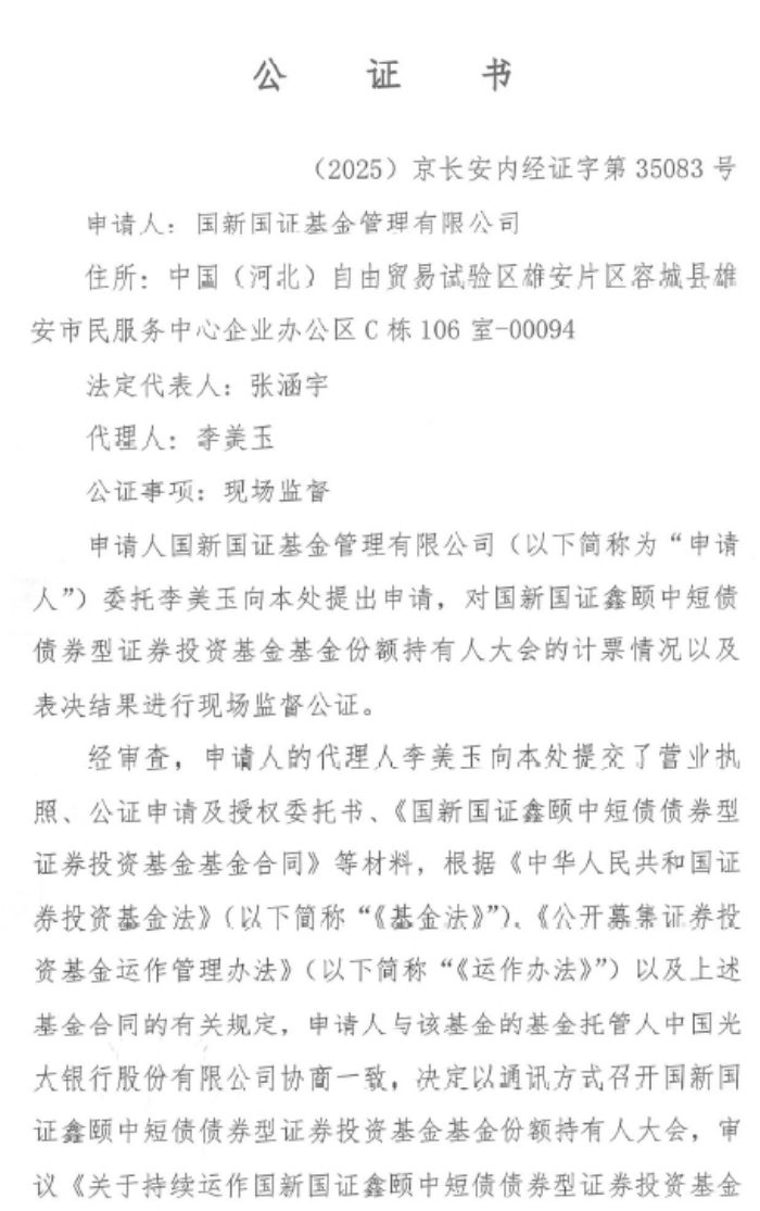
根据《中华人民共和国证券投资基金法》(以下简称《基金法》)、《公开募集证券投资基金运作管理办法》(以下简称《运作管理办法》)等法律法规的规定及《国新国证鑫颐中短债债券型证券投资基金基金合同》(以下简称《基金合同》)的有关约定,现将国新国证鑫颐中短债债券型证券投资基金(以下简称本基金)基金份额持有人大会的决议及相关事项公告如下:
一、基金份额持有人大会会议情况
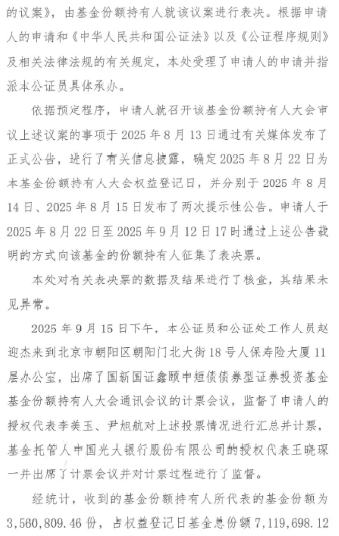
国新国证基金管理有限公司(以下简称基金管理人)以通讯开会方式召开了国新国证鑫颐中短债债券型证券投资基金基金份额持有人大会(以下简称本次大会或本次会议)。本次会议投票表决起止时间自2025年8月22日起,至2025年9月12日17:00止(纸质投票以基金管理人收到表决票时间为准,电话投票、网络投票等以相应系统记录时间为准)。2025年9月15日,由基金管理人授权的两名监督员在基金托管人中国光大银行股份有限公司授权代表的监督下进行计票,并由公证机关北京市长安公证处对其计票过程及结果予以公证,北京市天元律师事务所对表决程序进行见证并出具法律意见书。
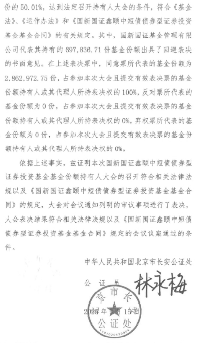
经统计,参加本次大会的基金份额持有人或其代理人所持有的基金份额共计3,560,809.46份,占权益登记日本基金总份额7,119,698.12份的50.01%,达到法定召开基金份额持有人大会的条件,符合《基金法》《运作管理办法》和《基金合同》的有关规定。
会议审议了《关于持续运作国新国证鑫颐中短债债券型证券投资基金的议案》(以下简称本次会议议案),并由参加本次大会的基金份额持有人或其代理人对本次会议议案进行表决。其中,国新国证基金管理有限公司代表其持有的697,836.71份基金份额出具了回避表决的书面意见。经统计,表决结果为:同意票所代表的基金份额为2,862,972.75份;反对票所代表的基金份额为0.00份;弃权票所代表的基金份额为0.00份。同意本次会议议案的基金份额占参加本次大会且提交有效表决票的基金份额持有人或其代理人所持表决权的100%,符合《基金法》《运作管理办法》和《基金合同》的有关规定,本次会议议案获得通过。
本次基金份额持有人大会费用包括公证费、律师费,前述持有人大会费用由基金管理人公司财产承担。
二、基金份额持有人大会决议生效情况
根据《运作管理办法》的规定,基金份额持有人大会决定的事项自表决通过之日起生效。本次基金份额持有人大会于2025年9月15日表决通过了《关于持续运作国新国证鑫颐中短债债券型证券投资基金的议案》,本次大会决议自该日起生效,即基金管理人持续运作国新国证鑫颐中短债债券型证券投资基金。基金管理人将于表决通过之日起5日内将表决通过的事项报中国证监会备案。
三、备查文件
1.《国新国证基金管理有限公司关于以通讯方式召开国新国证鑫颐中短债债券型证券投资基金基金份额持有人大会的公告》
2.《国新国证基金管理有限公司关于以通讯方式召开国新国证鑫颐中短债债券型证券投资基金基金份额持有人大会的第一次提示性公告》
3.《国新国证基金管理有限公司关于以通讯方式召开国新国证鑫颐中短债债券型证券投资基金基金份额持有人大会的第二次提示性公告》
4.北京市天元律师事务所出具的法律意见书
5.北京市长安公证处出具的公证书
特此公告
国新国证基金管理有限公司
2025年9月16日




