(上接417版)
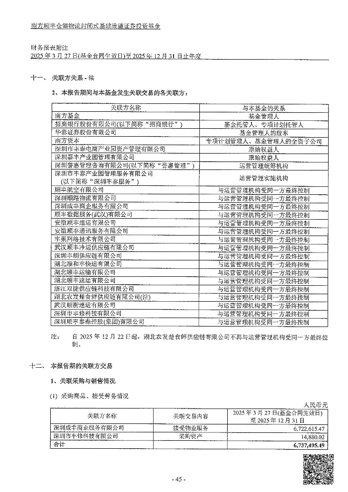
| ||
| ||
| ||
| ||
| ||
| ||
| ||
| ||
| ||
| ||
| ||
| ||
| ||
| ||
| ||
| ||
| ||
| ||
| ||
| ||
| ||
| ||
| ||
| ||
| ||
| ||
| ||
| ||
| ||
| ||
| ||
| ||
| ||
| ||
| ||
| ||
| ||
| ||
| ||
|
(上接417版)
(下转419版)
| ||
| ||
| ||
| ||
| ||
| ||
| ||
| ||
| ||
| ||
| ||
| ||
| ||
| ||
| ||
| ||
| ||
| ||
| ||
| ||
| ||
| ||
| ||
| ||
| ||
| ||
| ||
| ||
| ||
| ||
| ||
| ||
| ||
| ||
| ||
| ||
| ||
| ||
| ||
|
(上接417版)
(下转419版)
上海证券报社有限公司版权所有。本网站提供之资料或信息,仅供投资者参考,不构成投资建议。
Copyright 1998 Shanghai Securities News Co. Ltd. All rights reserved.
联系电话:021-38967777 转新媒体部 地址:上海浦东新区陆家嘴金融城东园路18号 邮编:200120 E-MAIL:webmaster@cnstock.com 投诉、举报电话:021-38967777
互联网新闻信息服务许可证:10120190013 网络出版服务许可证:(总)网出证(沪)字第010号 增值电信业务经营许可证:沪B2-20180571
广播电视节目制作经营许可证:(沪)字第2676号 沪ICP备17054524号-2 上海工商 沪公网安备31011502Q05973号








































